年度优秀实验报告汇编

(点击内容即可翻页)

年度优秀实验报告汇编(小学) | 共514页 | 当前第501页 | 跳转至


(点击内容即可翻页)

<<上一页 返回首页 返回目录 下一页>>

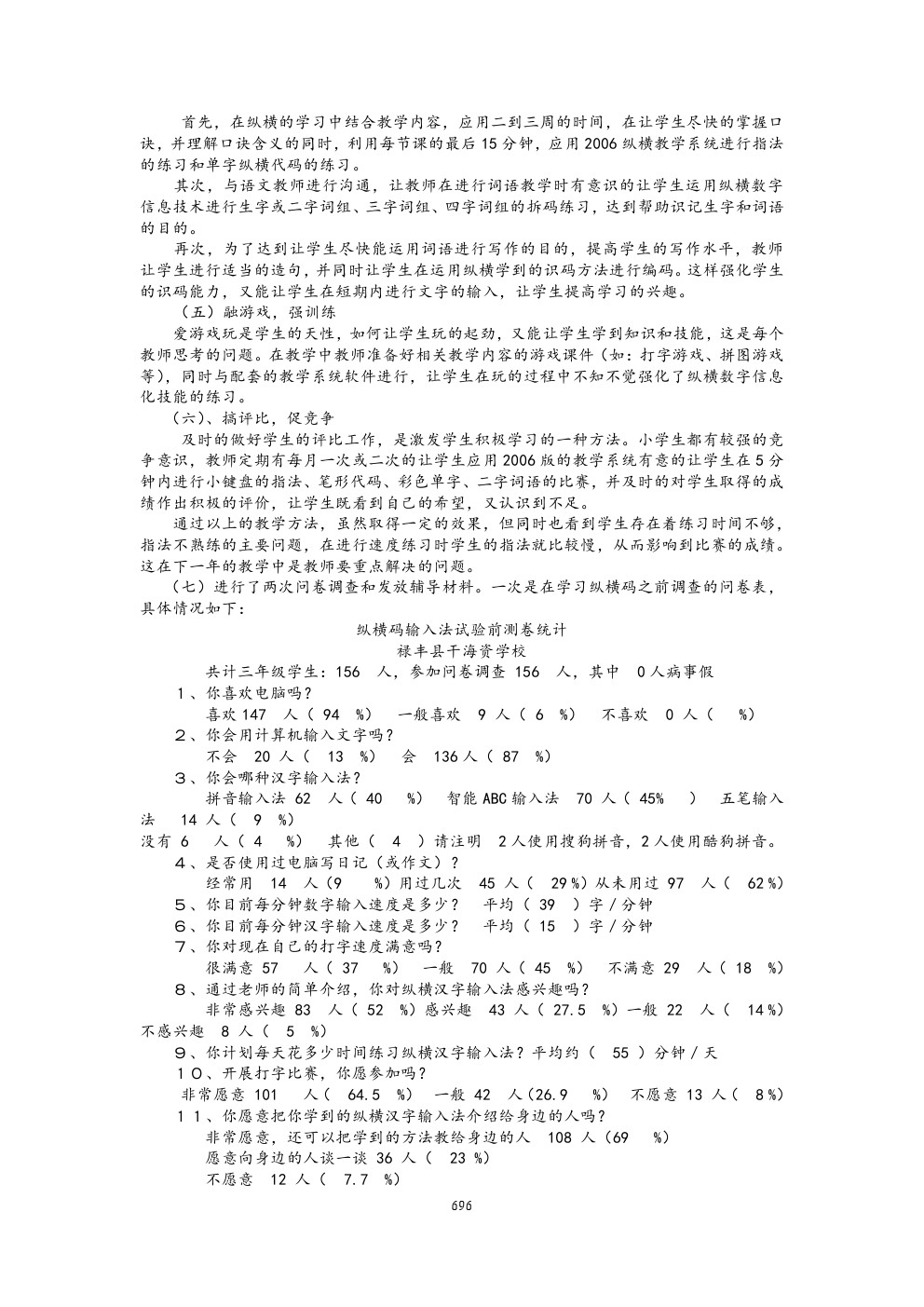
版权所有,不可抄袭,保护作者著作权,如有摘录,请标明出处。