专项报告4

(点击内容即可翻页)

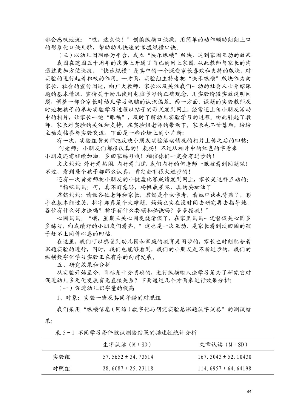
专项报告4 | 共98页 | 当前第65页 | 跳转至


(点击内容即可翻页)

<<上一页 返回首页 返回目录 下一页>>

版权所有,不可抄袭,保护作者著作权,如有摘录,请标明出处。